机构库 专家库 文章库 书籍库 招聘库 视频库
您的位置:  首页 > 文章库 > 政策福利 > 正文

最新全国各地孤独症儿童康复补贴标准

2024-06-03 15:05 次阅读
文章标签:自闭症     孤独症     自闭症政策福利     康复补贴标准    
描述:孤独症是一种常见的儿童神经发育障碍,常伴随着社交障碍、语言发育迟缓、刻板行为等症状。对于患有孤独症的孩子来说,早期的诊断和干预非常重要,但是随之而来的治疗费用也是家长们需要面对的问题。那么,针对儿童孤独症,如何报销相关费用呢?今天就让我们一起了解一下我国32省报销政策。

孤独症是一种常见的儿童神经发育障碍,常伴随着社交障碍、语言发育迟缓、刻板行为等症状。对于患有孤独症的孩子来说,早期的诊断和干预非常重要,但是随之而来的治疗费用也是家长们需要面对的问题。那么,针对儿童孤独症,如何报销相关费用呢?今天就让我们一起了解一下我国32省报销政策。


要注意的是康复训练补贴只有在残联定点康复机构做康复训练,才可以获得补贴,需要享受残联补贴政策的相关人员,要先咨询一下当地的残联,问清楚具体的细节,比如在外地康复是否有补贴,每月有没有康复天数限制,每个地方的政策在细节上都会有差别,还是得依照当地残联的要求为准。下面是32省的残联报销标准。


01
【华北地区】


图片


02
【华中地区】


图片


03
【华南地区】


图片


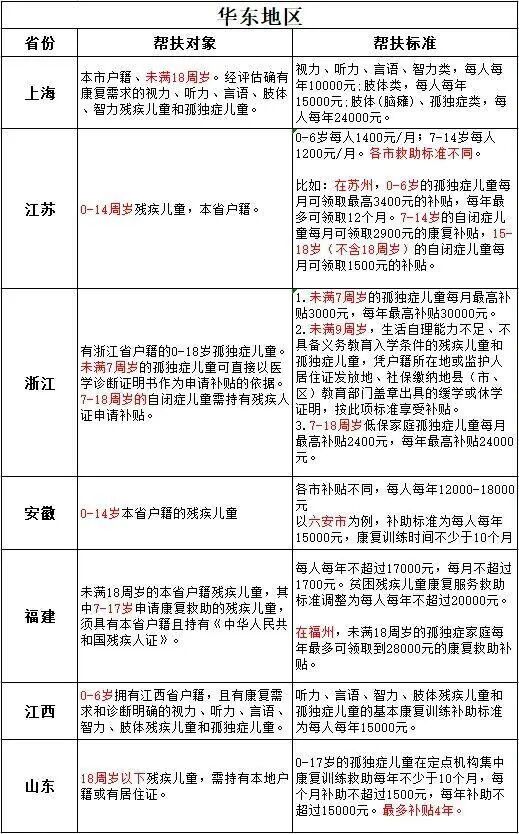
04
【华东地区】


图片


05
【东北地区】


图片
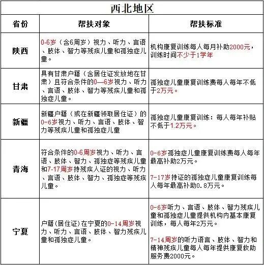
06
【西北地区】


图片


07
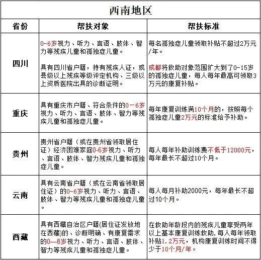
【西南地区】


图片


相关文章

ARTICLE 更多

相关资讯

NEWS 更多
平台服务电话: 400-100-7156
你好自闭症康复网 致力于打造自闭症门户网站 如果您有合作需求 请微信扫描二维码添加好友

Copyright © 2016-2025 西安魔立方数码科技有限公司 版权所有 保留一切权利 丨 陕ICP备13003440号-8

地址:陕西省西安市高新区高新一路创新大厦6楼N602室