机构库 专家库 文章库 书籍库 招聘库 视频库
您的位置:  首页 > 文章库 > 政策福利 > 正文

自闭症孩子能申请的2种补贴,你有申请吗?

2024-05-28 10:12 次阅读
文章标签:自闭症     孤独症     自闭症孩子     自闭症政策     自闭症福利     自闭症补助    
描述:康复之路漫长而艰辛,对于经济条件有限的家庭来说,值得关注的是现行的补贴政策。针对自闭症儿童,现已有康复训练补助和困难残疾人生活补助两类政策可供申请。
本文转载自北大医疗脑儿童康复健康


康复之路漫长而艰辛,对于经济条件有限的家庭来说,值得关注的是现行的补贴政策。针对自闭症儿童,现已有康复训练补助困难残疾人生活补助两类政策可供申请。

No.1康复训练补助

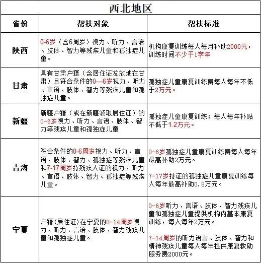
根据《促进残疾人事业发展的意见》,各省残联积极响应,纷纷推出了形式各异、标准不一的康复训练补贴政策。为了让大家更全面地了解这些政策,我们整理了每个省份的康复训练补助细则,继续向下浏览即可查看。


图片


图片


图片


图片


图片


图片


图片

No.2困难残疾人生活补贴、护理补贴

这是一个面向所有残疾人朋友的广泛适用项目,大家可以根据自身条件进行申请。以下是关于各类补贴的详细标准。


补贴标准:

对于精神类残疾中的自闭症患者,若符合认定的补贴标准,补贴将按照以下方式进行发放:低保家庭内的重度残疾人将获得当地低保标准的35%作为生活补贴;低保家庭内的非重度残疾人将获得当地低保标准的25%作为生活补贴;而对于低保家庭外的无固定收入智力、肢体、精神、盲视力重度残疾人,将按照当地低保标准的100%发放生活补贴。


护理补贴:

补贴标准根据城乡差异设定,城镇地区不低于120元/月·人,农村地区不低于80元/月·人。


教育补贴:

这项政策对残疾人自力更生具有显著的推动作用,体现了长远的目光。具体而言,当残疾学生通过高等教育考试或成人高等教育考试进入高等院校后,若面临学杂费支付困难,可在校期间申请学杂费补助。补助标准为:大专每学年3000元,本科每学年4000元,研究生每学年5000元。


其他补贴:

除了上述补贴外,还涵盖医疗、教育、住房补贴以及意外事故等方面的补贴。具体的补贴内容和申请流程,可以向当地残联进行详细咨询。


No.3残疾证要不要办?


在申请这些补贴的过程中,残疾证的办理无疑是至关重要的一环。对于家境困难的残疾人朋友及其家庭而言,这张证件的价值不言而喻。


然而,对于证件的办理,许多家长心中的顾虑也显而易见,他们担心这可能会给孩子贴上“残疾”这一难以启齿的标签。针对这一普遍关切,我们首先要探讨的问题是:


一、办理了残疾证,等孩子长大能力好了,能取消吗?

答:很多家长担心残疾证一旦申请了就伴随终身,实际上,残疾证可以自愿申请自愿注销。有以下两种注销方式(这两种注销方式没有区别,对孩子后续的就业和读书均无影响):

1、康复注销:如果孩子的能力已达标,请提供正规医疗机构的康复证明进行申请;

2、自愿注销:不论孩子是否已经康复好,只要家长决定注销残疾证,请家长写明注销说明并签字。自愿注销的具体内容可联系当地残联进行咨询。


图片

视力障碍的残疾证统一使用红色,其它都使用绿色残疾证


二、如何办理残疾证

1、申请

未持有残疾人证的申请人,可直接到居住地县级残联或当地政务服务中心残疾人事务服务窗口申请办理,也可通过全国残联信息化服务平台或国家级、省级政务服务平台“跨省通办”专区注册、登录后申请办理残疾人证。

2、受理

居住地县级残联审核申请信息及相关材料后,为申请人指定残疾评定机构,现场告知或通过系统反馈告知申请人到指定残疾评定机构进行残疾评定。

3、评定

申请人到指定的机构进行残疾评定。

4、公示、审核

居住地县级残联对申请人的评定结果进行公示。

公示完成后,户籍地县级残联经审核符合规定的,予以批准,打印制作残疾人证。

5、发放

根据申请人意愿,户籍地县级残联将残疾人证邮寄到申请人指定地点。

6、进度查询

申请人可通过各平台个人中心查看办理情况。

7、评价

对于已服务完成的新证申请事项,申请人可以作出评价。



相关文章

ARTICLE 更多

相关资讯

NEWS 更多
平台服务电话: 400-007-3689
你好自闭症康复网 致力于打造自闭症门户网站 如果您有合作需求 请微信扫描二维码添加好友

Copyright © 2016-2025 西安魔立方数码科技有限公司 版权所有 保留一切权利 丨 陕ICP备13003440号-8

地址:陕西省西安市高新区高新一路创新大厦6楼N602室